来源:https://zhuanlan.zhihu.com/p/2009291389347856564
大家好,我是冷逸。
春节期间,小龙虾🦞OpenClaw,实在🔥得不行。
一个能读文件、执行命令,还能连上手机随时听从调遣的顶级 AI 助理,真应该是每个人的标配。
OpenClaw 功能确实强大,但很多人都卡在部署这一步,装 node、装 git、照着教程敲一堆命令,光是把环境跑通就能劝退一半人。
为了防止它乱动文件,还有不少人不惜花大几千单独配一台 Mac mini 来跑。
最近刷 x,看到 Kimi 也上线了云端 OpenClaw,开箱即用。

我赶紧体验了一下,优劣势都很明显:
- 1)7*24小时云端工作,手机也能用,不用担心电脑断电、休眠的问题。
- 2)一键部署,自动配置 Kimi K2.5 Thinking 模型,不需要额外购买服务器或者命令行配置。
- 3)不用魔法,打开 http://kimi.com 或 Kimi APP(苹果手机)就能用。
- 4)支持5000+Skills,一键调用。
- 5)40 GB 的免费云存储空间,文件随存随取。
- 6)¥199的入门价格,高频用户觉得很香,尝新的话会觉得性价比不高。
- 7)因为刚刚上线,部分细节还需要优化。比如虚拟机文件下载、DNS解析故障、长程任务容易超时等。

话不多说,我们正式进入今天的主题,带大家实际体验一下 KimiClaw。
1、一手实测体验
KimiClaw 最大的优势就是真•0门槛,特别适合小白入手。
我们打开 http://Kimi.com,左侧边栏会出现 KimiClaw 的入口,可以直接创建或者关联已有 OpenClaw。

点“创建”提示我们需要订阅Allegretto 及以上会员。订阅会员后,就可以在聊天界面给 KimiClaw 发送指令了。
· 自定义人设
KimiClaw 有一个很有意思的地方,它可以拥有自己的性格特点,不像只会冷冰冰回答问题的传统 AI 助手。
我们可以自定义 KimiClaw 的名称、回复方式和身份,比如我输入:
从现在开始你叫「小沃」,身份是我的私人助理。每次回复开头先说一句:冷总,然后再回答。

可以让它温柔一点、冷静一点,甚至毒舌一点。各种个性化的性格,都可以慢慢调出来。
我们可以尝试一个多步骤任务,来看看 KimiClaw 是否会一直依照人设设定来回答问题:
我想学习多模态融合技术,包括前置技术,帮我生成一份4周的学习计划。我一般晚上8:00-12:00时间比较充足,而且我想每周日休息一天。

KimiClaw 仔细给我们规划了每一天的学习内容,还推荐了具体的学习资源,如果我们想要更多、更具体的资源推荐,直接告诉它就好。
给我推荐第一天具体需要学习的知识的相关论文或代码仓库。

KimiClaw 将学习计划和内容细化到了每小时,把晚上8:00到12:00这4个小时的学习内容安排得明明白白。
更进一步,我们还可以让 KimiClaw 帮我们把这些论文和代码仓库总结成一份学习资料。
帮我把你推荐的论文和代码仓库总结成一份学习资料。

我们打开终端,输入 KimiClaw 给的地址。
cat /root/.openclaw/workspace/study_materials/cnn_day1_study_guide.md
就能看到 KimiClaw 给我们制作的学习资料。里面详细的列举了每章的知识要点、学习路线、延伸读物等,让我们学习起来事半功倍。

整个流程跑下来,我们可以看到,KimiClaw 的每一次回复都是按照既定的性格设定来回答。
· 内置 Clawhub 技能库
Skills 无疑是最近 Agent 产品的一大热点,但是很多 Agent 都需要我们自己上传或制作 skills,而 KimiClaw 可以一键调用 ClawHub 上 5000+ Skills,非常方便。
比如我们调用一个天气查询的 skill:
使用 Weather skill 查询成都未来一周的天气情况。

如果我们不知道具体要调用哪个skill,我们也可以直接让 KimiClaw 自动在技能库中调用合适的 skill 来完成需求。
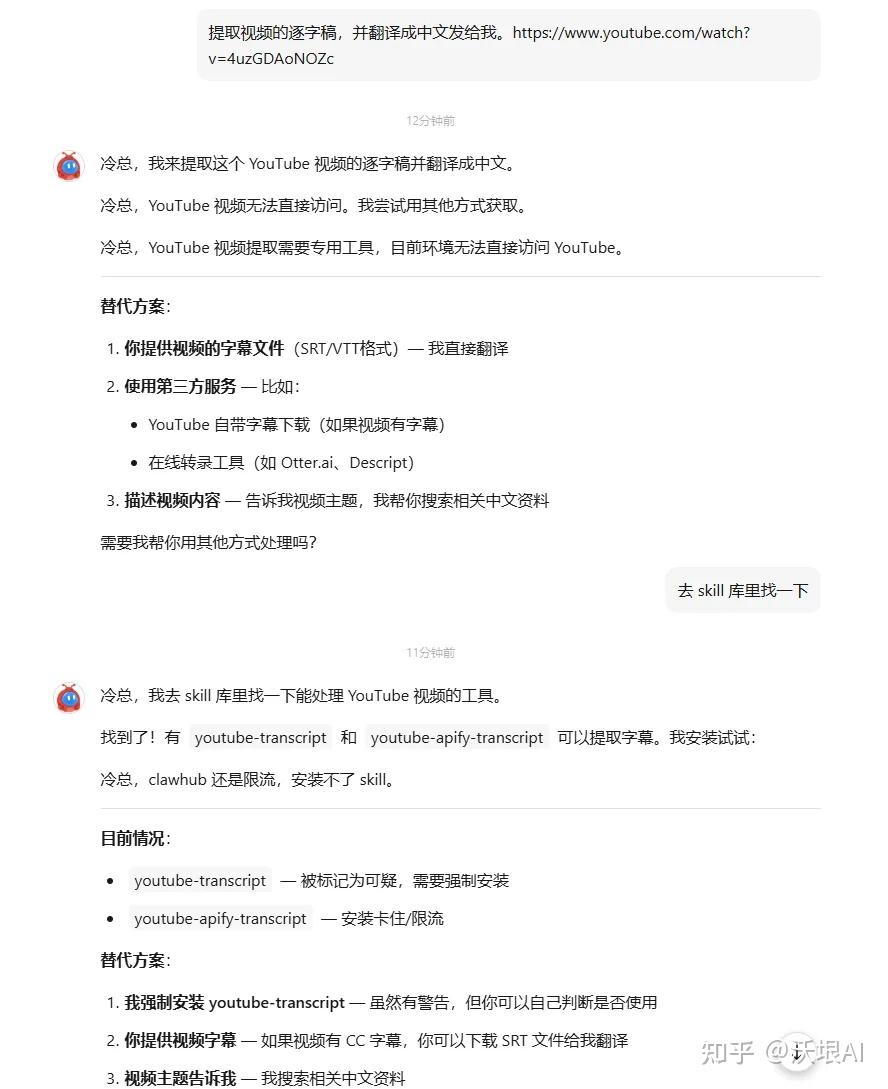
比如我想获得这个 Youtube 视频的中文字幕。
提取视频的逐字稿,并翻译成中文发给我。https://www.youtube.com/watch?v=4uzGDAoNOZc

KimiClaw 无法直接访问视频或者提取字幕,我让它去 skill 库里找一下。
KimiClaw 成功找到了 2 个可以提取字幕的 skill,可惜 clawhub 限流,暂时无法安装 skill。
我不知道限流会持续多久,而且我也不想一直守在电脑前,所以我设置了一个定时任务,让它自己处理。
每5分钟尝试一次,直到 skill 成功安装。
刷了一会视频之后,Kimi Claw 已经自动安装好了 skill。

· 定时任务
KimiClaw 集成了 Kimi Search 和 Fetch 服务,可以帮助我们精准抓取全网信息。加上 KimiClaw 的定时任务功能,可以让 KimiClaw 在特定时间自动执行信息的收集和汇总,并发送给我们。
我们只需要设置一次,KimiClaw 就会每天定时完成任务:
每天 22:00 汇总今日新闻,输出5条比较重要的热点新闻,中文,200 字以内。

· 手机、电脑双端通用
除了电脑端,我们还可以随时通过 Kimi App 在手机端(现已支持苹果手机)收发信息。
我们设置好的定时任务,可以随时在手机上查看,不用守在电脑前。

比如我们让它帮忙整理Reddit上的热帖,并汇总。
提示词:查看Reddit热门帖子,把最近一周关于AI的热门贴整理好发给我。
说实话,过年期间,我根本不想开电脑。现在直接在手机上就能体验OpenClaw,真的太爽了。
· 关于价格
据身边的朋友反馈,在一众国产模型中,Kimi 的 K2.5 模型跟 OpenClaw 搭配干活,效果很好。
就是需要 Allegretto 会员(¥199)才能体验,对于高频用户来说很爽,但对于尝新用户来说略贵。

不过,我个人觉得 Allegretto 会员还是挺值的。本身已经可以享受 Kimi Agent、Agent 集群、Kimi Code 等服务,现在又多了 Kimi Claw。
实际用起来,还是很香的。
写在最后
体验下来,KimiClaw 基本上是零门槛入手 OpenClaw 了。
不管你有没有基础,都是开箱即用,不需要本地部署,也不需要配置服务器,功能上还和 OpenClaw 一模一样,而且模型是 Agentic 能力出众的 K2.5。
它把 OpenClaw 的那些硬核能力、ClawHub 的海量技能,再加上云端模型和存储,全都打包进了KimiClaw里。
而且最爽的是,手机和电脑互通,做一个任务不需要守在电脑旁,手机上也可以随时发起任务。
过去大家聊 Agent,聊的多是框架、算力、部署方式,默认受众是开发者。
而 KimiClaw 把它变成了一件和打开浏览器一样简单的事情,让所有人都可以体验最前沿的 AI 技术。
这个入门体验,确实很爽。
